S C H O O L   O F   P U B L I C   H E A L T H

โครงสร้างการบริหารงาน และอำนาจหน้าที่School of Public Health, University of Phayao

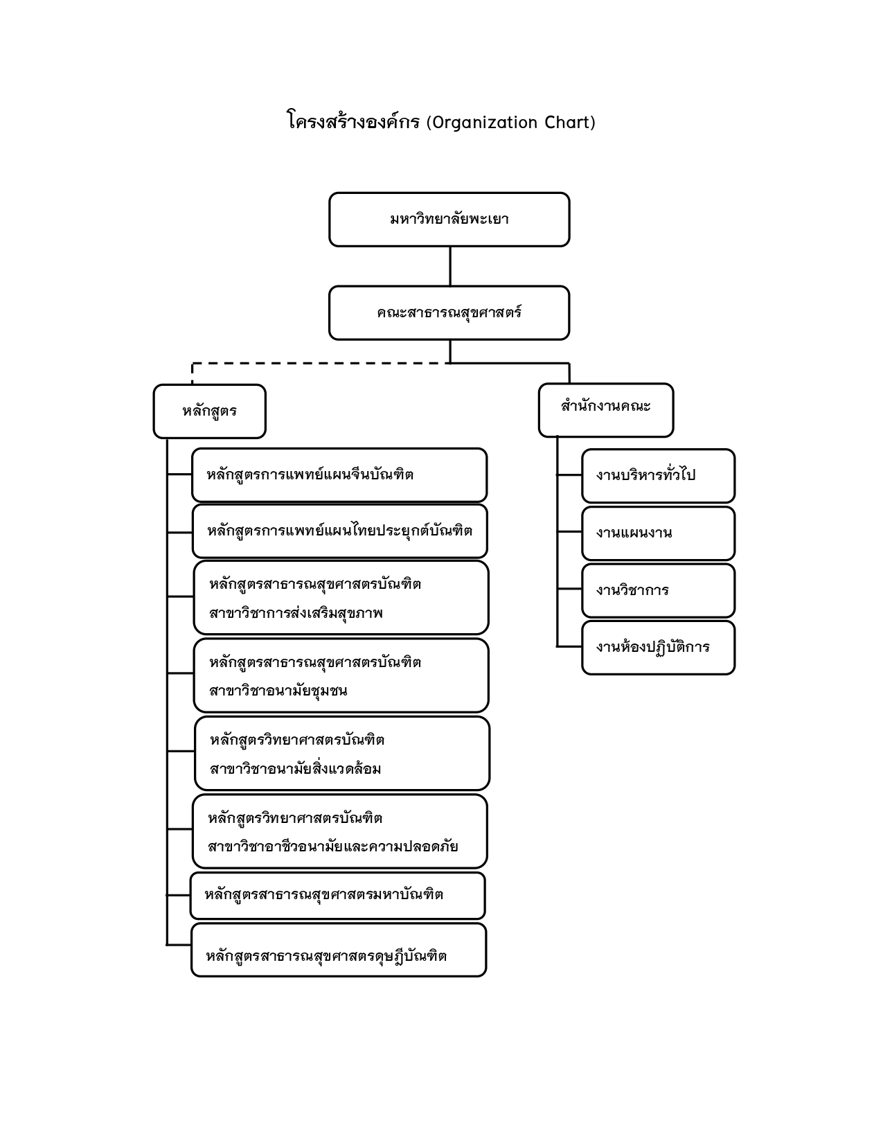
แสดงโครงสร้างการบริหารและหน่วยงานภายในคณะสาธารณสุขศาสตร์ เพื่อให้เห็นบทบาท หน้าที่ และการทำงานร่วมกันอย่างเป็นระบบ

แกลเลอรี 2 ภาพ ดูแบบ PDF
หน้า 1

โครงสร้างระดับคณะ

หน้า 2

โครงสร้างหน่วยงานภายใน

โครงสร้างการบริหารงาน และอำนาจหน้าที่

พระราชบัญญัติมหาวิทยาลัยพะเยา พ.ศ. 2553

มาตรา ๖ วัตถุประสงค์ของมหาวิทยาลัย

ให้มหาวิทยาลัยเป็นสถานศึกษาทางวิชาการและวิชาชีพชั้นสูง มีวัตถุประสงค์ในการให้การศึกษา ส่งเสริมและพัฒนาวิชาการและวิชาชีพชั้นสูง ทำการสอน ทำการวิจัย ให้บริการทางวิชาการแก่สังคม ให้โอกาสทางการศึกษาแก่ประชาชน และทะนุบำรุงศิลปะและวัฒนธรรม เพื่อประโยชน์ต่อการพัฒนาชุมชน สังคม และประเทศชาติ

มาตรา ๗ การแบ่งส่วนงาน

มหาวิทยาลัยอาจแบ่งส่วนงานดังนี้

(๑)
สำนักงานสภามหาวิทยาลัย
(๒)
ส่วนงานบริหารมหาวิทยาลัย
(๓)
ส่วนงานวิชาการ
(๔)
ส่วนงานอื่น

มาตรา ๑๓ อำนาจและหน้าที่

มหาวิทยาลัยมีอำนาจและหน้าที่กระทำการต่าง ๆ เพื่อให้บรรลุวัตถุประสงค์ตามมาตรา ๖ อำนาจและหน้าที่ให้รวมถึง

(๑) ทำนิติกรรม ถือกรรมสิทธิ์ ครอบครองทรัพย์สินทางปัญญา จำหน่ายทรัพย์สิน รับเงินหรือทรัพย์สินที่มีผู้บริจาค/อุดหนุน
(๒) รับค่าธรรมเนียม ค่าบำรุง ค่าตอบแทน และค่าบริการ
(๓) กำหนดค่าตอบแทนและสวัสดิการแก่ผู้ปฏิบัติงาน
(๔) ร่วมมือกับหน่วยงานรัฐ เอกชน และองค์การระหว่างประเทศ
(๕) กู้ยืมเงิน ลงทุน หรือร่วมลงทุนเพื่อประโยชน์ของมหาวิทยาลัย
(๖) จัดให้มีทุนการศึกษาและทุนวิจัย
(๗) นำผลงานวิจัยไปพัฒนาเพื่อประโยชน์เชิงพาณิชย์
(๘) ปกครอง ดูแล บำรุงรักษา และจัดหาประโยชน์จากทรัพย์สินของมหาวิทยาลัย
(๙) จัดตั้งหรือร่วมจัดตั้งองค์การที่เป็นนิติบุคคล

มาตรา ๓๕ หัวหน้าส่วนงาน

ในส่วนงานตามมาตรา ๗ (๓) และ (๔) ให้มีหัวหน้าส่วนงานหนึ่งคนเป็นผู้บังคับบัญชา และรับผิดชอบงานของส่วนงานนั้น อาจมีรองหัวหน้าส่วนงานตามจำนวนที่สภามหาวิทยาลัยกำหนด เพื่อทำหน้าที่ตามที่หัวหน้ามอบหมาย

คุณสมบัติ
  • สำเร็จการศึกษาระดับปริญญาหรือเทียบเท่า จากมหาวิทยาลัยหรือสถาบันอุดมศึกษาที่สภามหาวิทยาลัยรับรอง
  • มีประสบการณ์สอนหรือบริหารในมหาวิทยาลัย/สถาบันอุดมศึกษา หรือมีประสบการณ์บริหารอื่นไม่น้อยกว่า ๓ ปี
วาระและการพ้นจากตำแหน่ง
  • วาระการดำรงตำแหน่งคราวละ ๔ ปี
  • อาจได้รับแต่งตั้งใหม่ได้ แต่ไม่เกิน ๒ วาระติดต่อกัน
  • การพ้นจากตำแหน่งก่อนครบวาระ ให้นำมาตรา ๓๑ มาใช้บังคับโดยอนุโลม